当前位置:首页>通知公告>>每周安排>> 文章
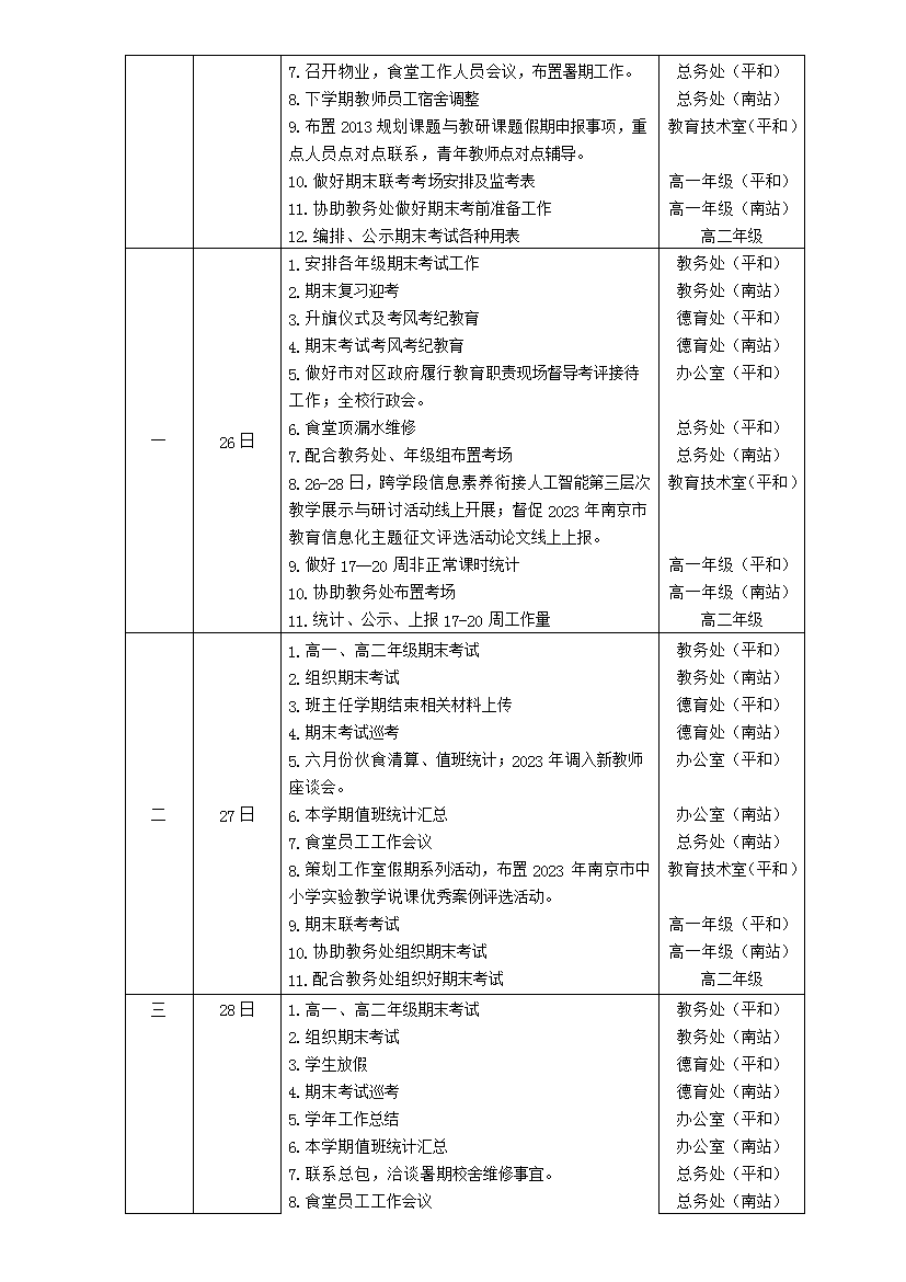
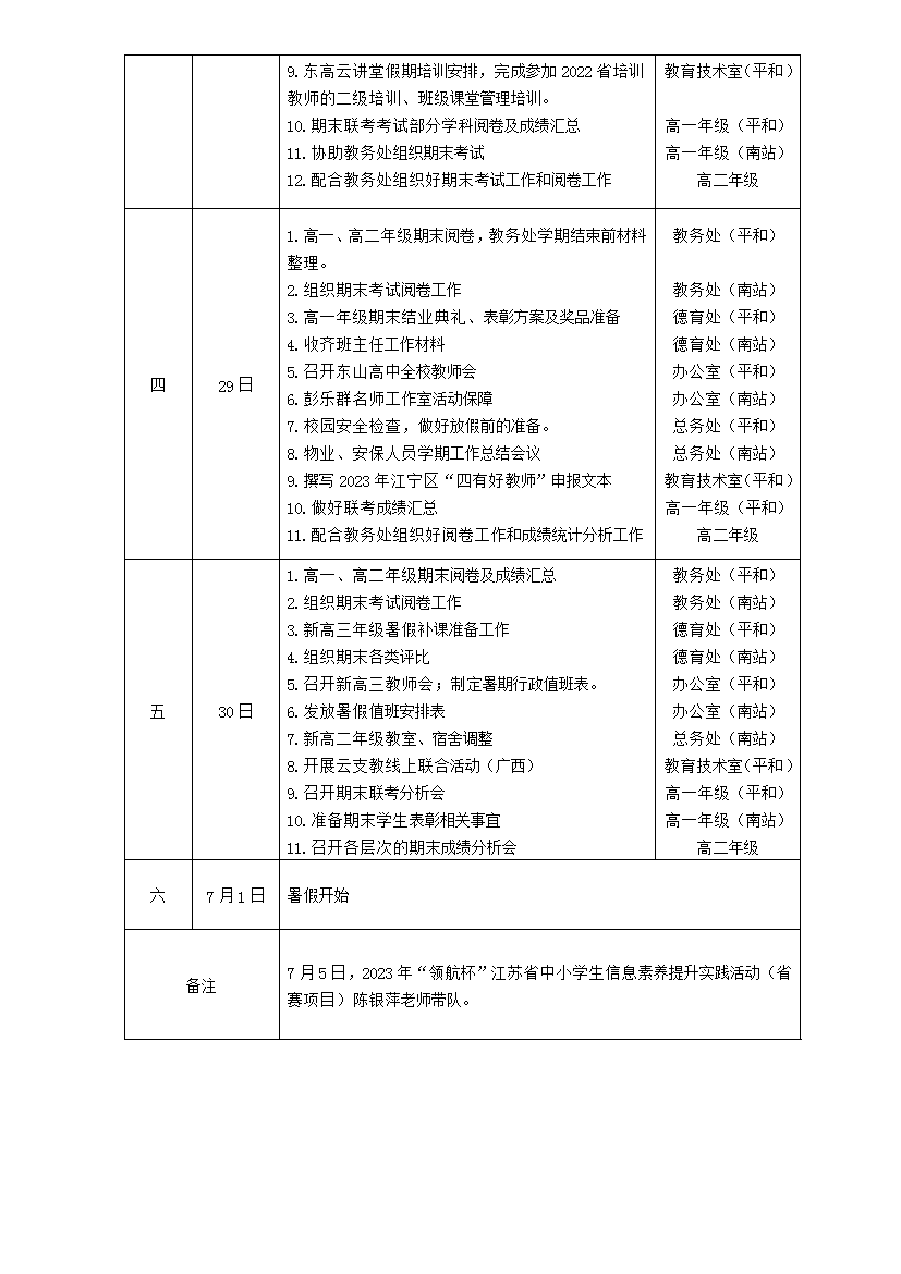
2022-2023学年第二学期最后十天(6.21-7.1)工作安排

发布时间:2023/6/21 10:26:35 作者:林贵萍 浏览量:683次




【打印此页】 【关闭窗口】

CopyRight © 版权所有:优米体育官网下载安装

地址:江宁区淳化街道平和路99号 邮编:211112

备案号:苏ICP备2021048345 苏公网安备 32011502010427号

东高微信公众号
巫雪琴省名师工作室
Baidu
map